
人因智慧心律監測運動手環 Etmall東森購物網

人因智慧心律監測運動手環 Etmall東森購物網

亞柏ez購544387 人因ergolink Mwb230 心律智慧監測運動手環


人因科技ergolink心律智慧監測ip67防水運動手環 Mwb220k 其他電腦週邊 Yahoo奇摩購物中心

人因金屬心率健康監控智能錶今日絕殺組 美好購物vivatv電視 線上購物
人因ergolink Mwb238 心率智慧監測運動手錶智慧手環智能手環 蝦皮購物

人因ergolink Mwb230p心率智慧監測運動手環 Pchome 24h購物

Momo購物網推薦的 Ergotech 人因科技 人因ergolink Mwb218k心律智慧監測運動手環 智慧手環 優惠特價621元 網購編號 6725686

健康手環推薦2017 Ergotech 人因科技 人因mws150 Ergolink 智慧型藍牙通話手錶 智慧手錶 開箱推薦mobile01 Blog 隨意窩xuite日誌

人因科技 穿戴裝置 Pchome 24h購物

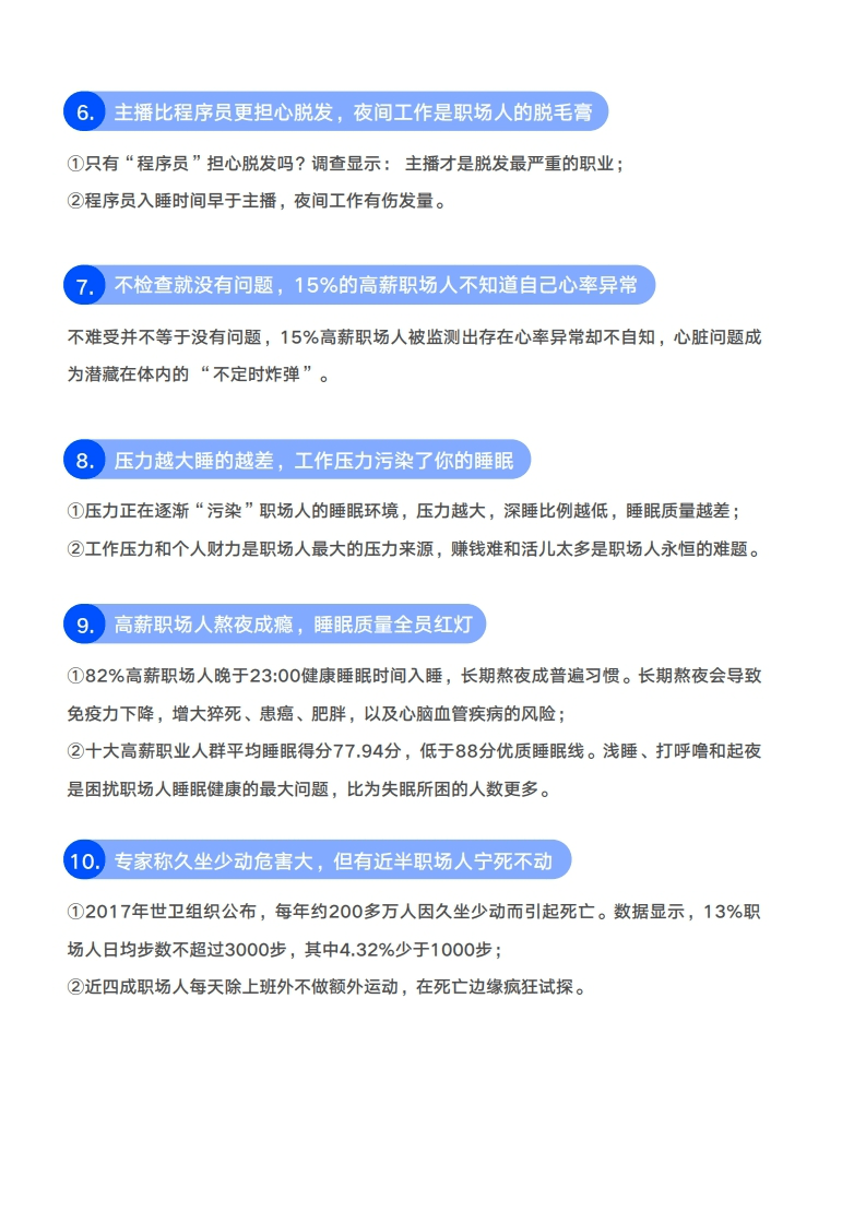
收入越高健康越差 荣耀携脉脉揭秘十大高薪职业健康真相 职场
Tags:
ARCHIVE